Análisis, diseño e implementación de un sistema de gestión documental para consultorios jurídicos
Loading...
Date
2019
Journal Title
Journal ISSN
Volume Title
Publisher
PUCE - Quito
Abstract
Los consultorios jurídicos en el país deben actualizarse con el uso de software para el manejo de los documentos que se van generando dentro de un proceso legal ya que la función judicial también en los últimos años ha incorporado varias tecnologías para facilitar el manejo de documentos y la atención a sus usuarios por lo cual obliga a todas las personas que trabajan junto con la función judicial a adaptarse a las nuevas tecnologías implementadas dentro del servicio público.
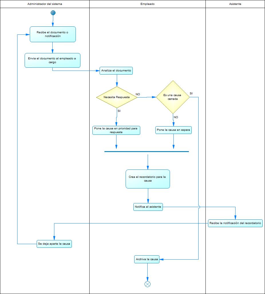
Este proyecto de tesis tiene como fin presentar una solución informática dirigida a la problemática presente en la gestión de documentos de los consultorios jurídicos del país ya que existe una gran cantidad de consultorios que no cuentan con tecnología en el manejo de documentos, se los sigue realizando de forma manual. La solución será un sistema que facilite la administración de documentos vinculados a cada causa y toda la generada por las actividades que realice el consultorio.
La optimización de recursos financieros, físicos y tecnológicos mediante el uso de una herramienta informática que permita integrar las herramientas de tecnología que ya posea el consultorio. Mejorar la eficiencia y efectividad de los consultorios en la atención de causas mediante el uso del sistema de gestión documental.
Este trabajo se divide en cuatro capítulos descritos a continuación:
El primer capítulo explica el alcance conceptual y teórico respecto a la problemática a tratar, descripción del problema a solucionar y el plan del proyecto.
El segundo capítulo es la descripción de la metodología de desarrollo de software elegida, se analizará la solución que se desea obtener en base a los requerimientos y necesidades que se identifiquen, con la meta de ayudar al consultorio jurídico optimizando procesos y reduciendo costos.
El tercer capítulo es la descripción del desarrollo de software dividido en fases con sus respectivas actividades.
El cuarto capítulo es la sustentación de las tecnologías utilizadas y verificación de cumplimiento de los objetivos, incluyendo conclusiones y recomendaciones para futuros proyectos que se deriven de este trabajo.
A largo plazo el objetivo esperado con este proyecto es implementarlo en varios consultorios jurídicos (CJ), dispuestos a definir e integrar sus procesos con una herramienta apta para el manejo de la documentación generada por sus actividades.
Description
Keywords
Análisis de sistemas, Diseño de sistemas, Implementación de sistemas, Sistema de gestión documental, Consultorios jurídicos, Lenguaje UML, Procesos de desarrollo de software, Desarrollo de software, Fase de elaboración de software, Diagramas de actividades UML, Fase de transición de software, Pruebas de carga y estrés, Sistemas web, Proceso unificado de desarrollo (RUP)
